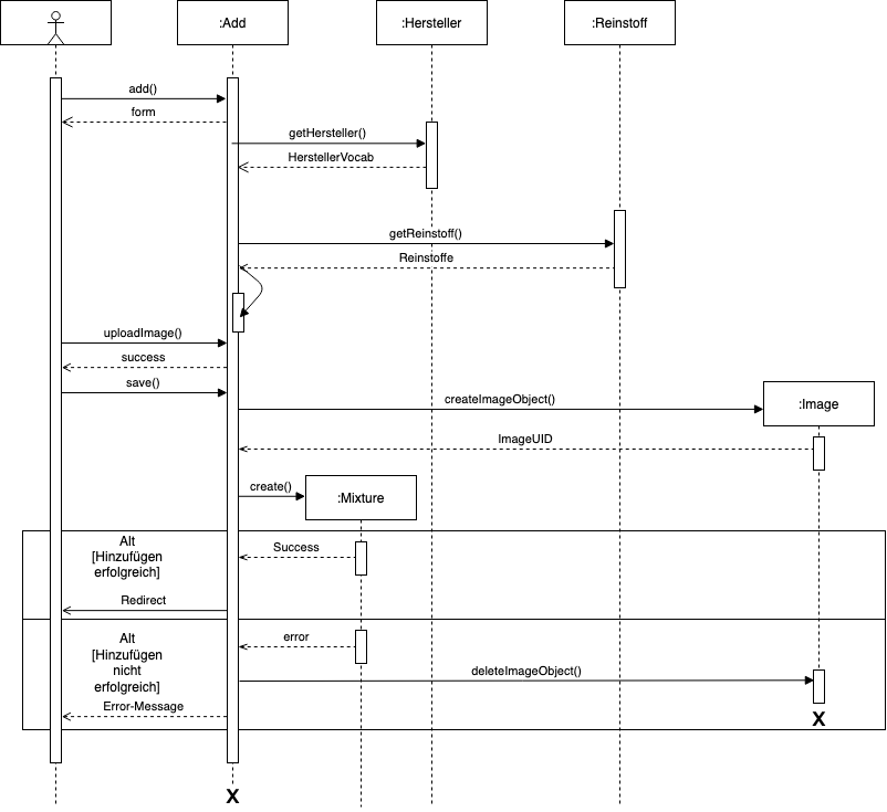
Anhang 5: Sequenzdiagramm Sequenzdiagramm Bildbehandlung https://doku.educorvi.de/wissensartikel/abbildungen-emissionsarme-produkte/bildhandling.png/image_view_fullscreen