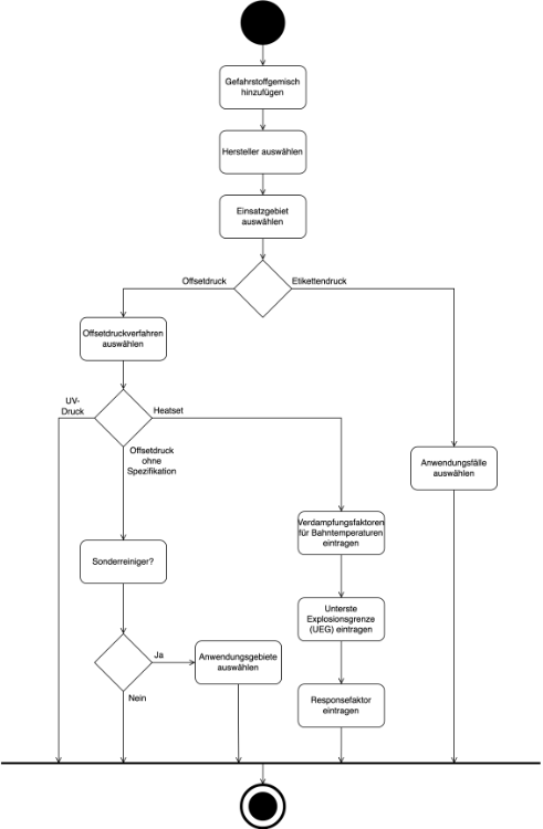
Anhang 2: Aktivitätsdiagramm Aktivitätsdiagramm Gefahrstoffgemisch anlegen https://doku.educorvi.de/wissensartikel/abbildungen-emissionsarme-produkte/aktivitatendiagramm.png/image_view_fullscreen